
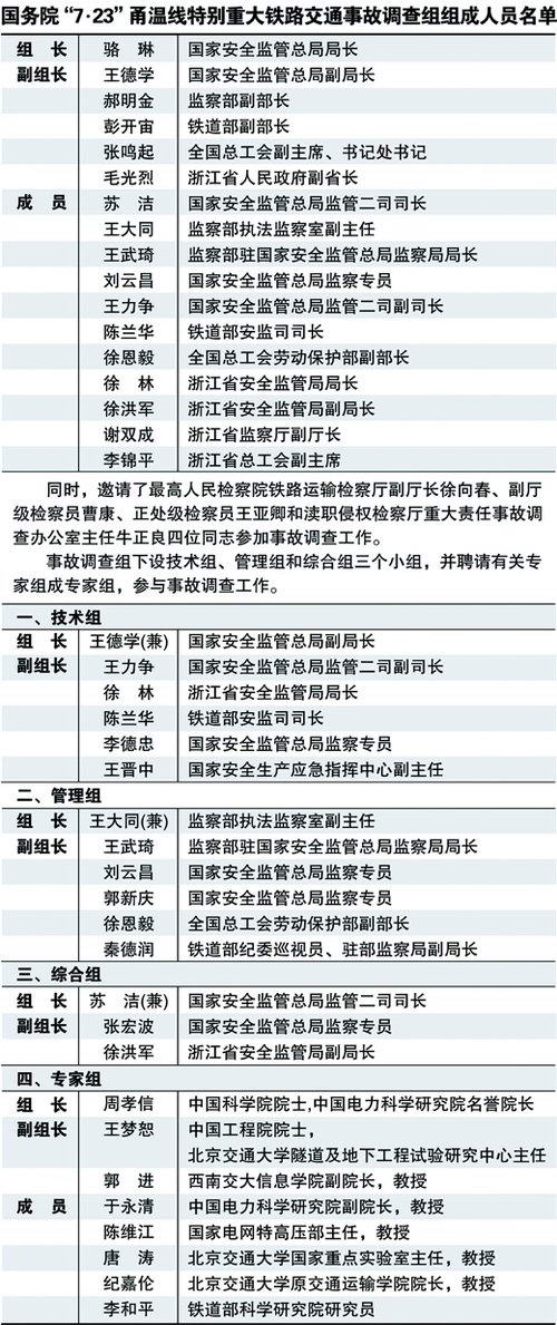
资料图:甬温线特别重大铁路交通事故调查组和专家组原名单
新华网北京8月10日电 10日召开的国务院常务会议决定,调整、充实国务院“7·23”甬温线特别重大铁路交通事故调查组和专家组。名单如下:
一、事故调查组
组长:
骆琳 安全监管总局局长
副组长:
王德学 安全监管总局副局长
郝明金 监察部副部长
屠由瑞 第七届全国政协委员,中国国际工程咨询公司原董事长,国家开发银行原副行长、党组书记 (新增成员)
包叙定 第十届全国政协常委、原机械工业部部长、原国家计委副主任、重庆市原市长、中国国际工程咨询公司原总经理 (新增成员)
孙永福 第十一届全国政协常委、第十一届全国政协经济委员会副主任、铁道部原副部长、中国工程院院士 (新增成员)
杨学山 工业和信息化部副部长 (新增成员)
张鸣起 全国总工会副主席、书记处书记
史玉波 电监会副主席 (新增成员)
毛光烈 浙江省人民政府副省长
彭开宙 铁道部副部长 (第一批名单成员,第二批被取消)
成员:
苏洁 安全监管总局监管二司司长
王大同 监察部执法监察室副主任
王武琦 监察部驻安全监管总局监察局局长 (新增成员)
刘云昌 安全监管总局监察专员 (新增成员)
王力争 安全监管总局监管二司副司长
陈伟 工业和信息化部软件服务业司司长 (新增成员)
徐恩毅 全国总工会劳动保护部副部长
谢国兴 电监会浙江省监管专员办公室专员 (新增成员)
徐林 浙江省安全生产监督管理局局长
徐洪军 浙江省安全生产监督管理局副局长 (新增成员)
谢双成 浙江省监察厅副厅长
李锦平 浙江省总工会副主席
陈兰华 铁道部安监司司长 (第一批名单成员,第二批被取消)
事故调查组下设技术组、管理组、综合组和专家组,并邀请最高人民检察院铁路运输检察厅副厅长徐向春等参加事故调查工作。
二、专家组
组长:
周孝信 中国电力科学研究院名誉院长、中国科学院院士
副组长:
王梦恕 第十一届全国人大代表、北京交通大学隧道及地下工程试验研究中心主任、中国工程院院士
杨震 第十一届全国人大代表、中国农工民主党中央副主席、南京邮电大学校长
郭进 西南交通大学信息学院副院长、教授
成员:
于永清 中国电力科学研究院副院长、教授
陈维江 国家电网公司特高压部主任、教授
唐涛 北京交通大学国家重点实验室主任、教授
纪嘉伦 北京交通大学交通运输学院原院长、教授
李和平 第十一届全国政协委员,铁道部科学研究院研究员
孙章 同济大学铁道与城市轨道交通研究院博士生导师、教授,原上海铁道大学副校长
刘连光 华北电力大学博士生导师、教授
魏臻 合肥工业大学博士生导师、教授
