您当前的位置:人民监督网 ->首页 首 页繁體中文
人民监督网文章资讯关注中国 退出登录 用户管理
栏目导航
热门文章
  • ››江西省高级法院副院长郭...
  • ››山西省长不好当 孟学农真...
  • ››中央将接访上升为“规定...
  • ››SARS+溃坝 孟学农五年两...
  • ››媒体称网络舆论成中国政...
  • ››淳安县移山填湖大肆破坏...
  • ››河南老村长阻止耕地违规...
  • ››史上最背的高官——孟学...
  • ››九月中国问责风暴:19名...
  • ››纪委书记为啥住三年总统...
  • ››房产局长抽天价烟续:网...
  • ››让问责成为失职官员的制...
  • ››新闻"内参"与...
  • ››北京“豪宅”奥东18号降...
  • ››胥敬祥冤狱案申请国家赔...
  • ››北京开发商雇人扮演抢购...
  • ››公开惩处涉腐贪官显示中...
  • ››吉林四平市政府违法会议...
  • ››中纪委调整最高法院等多...
  • ››杨俊泽律师就冷国权贩毒...
  • ››四川理工学院出怪事!统...
  • ››张鸣:领导一怒狗掉魂
  • ››浙江湖州女副市长倪玲妹...
  • ››解密丹东市公安滥施酷刑...
  • ››陕西子长县政协常委出资...
  • ››人民监督网特稿:人民公...
  • ››贵州晴隆县一煤矿透水 6...
  • ››浙江千岛湖旅游风景区成...
  • ››法航失踪客机上有辽宁副...
  • ››最高法副院长:中国公民...
  • ››中国电信网络19日晚大范...
  • ››郑州拟出台规定 民告官案...
  • ››江西萍乡、广东深圳两地...
  • ››西门子搞腐败向中国官员...
  • ››住建部专家称公务员住房...
  • ››中央要求县长及书记每月...
  • ››记者称在湖南遭城管殴打...
  • ››党刊称突发事件越捂越炸...
  • ››地图上已搬迁的村落仍在...
  • ››把网络当成一种争取权利...
  • 相关文章
  • ››成都红十字会被指摊派...
  • 成都红十字会被指摊派“捐款” 官方否认强制
    作者:陈曦灏  来源:重庆商报  发布时间:2011-07-07 08:32:40  

    减小字体 增大字体

     

     

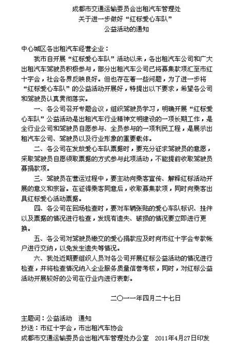
           成都市交通运输委员会的通知称,会将各公司的红标公益活动的情况纳入企业服务质量信誉考核。  

    成都的哥用“捐款条”找零 红十字会否认强制

    出租车司机出示的“捐款条” 网友图

      微博网友“郎遥远”:

      【没人捐了,就来硬的】在成都坐出租车,车顶上都有捐一元献爱心字样。车内也有如是标牌和发票。司机师傅说,公司规定,这一打一百元(1元一张)的发票如在规定期间卖不完,司机个人承担。成都红十字会出台的新硬性指标。(微博原文)

      昨日,网友“郎遥远”在微博上发出这条微博之后,迅速引起网友的关注,郭美美事件余波未了,成都红十字会又被推进公众的视野,备受质疑。“这样的捐赠变味了。”不少网友看过微博之后表示不能接受这样的捐赠方式。事实的真相究竟怎样?本报记者对此进行了调查。

      完不成任务算自己的?

      网友“郎遥远”何许人也?根据微博认证显示为“《世界华商》杂志副社长”。昨日,郎遥远在私信中告诉本报记者,今年6月11日,他从成都市区坐出租车去机场,到达后司机师傅撕了两张小票当做找零。“我当时有点愕然,问是规定的吗?”而对方称,大家都这样,没有零钱就撕一张找补。出租车师傅同时还表示,他们有任务,完不成就算他们自己的。随后,郎遥远就拍下了照片。

      在郎遥远所拍的小票中印有“成都红十字会”的公章,上面写着“捐一元,救助城乡低收入困难家庭”。郎遥远称,当时并没有记下车牌,自己也不排除是出租车司机自己贪小便宜。截至昨日20点,该微博已被转发11013次,2289位网友热议此事。

      网友质疑捐赠变了味

      看过微博之后,大家一方面对司机表示同情,同时对成都红十字会出台的所谓“新硬性指标”提出了质疑。“难道以牺牲司机的尊严和利益来成就红十字会的人道主义吗?”网友“wanghaode”很愤慨,网友普遍认为,如果此事为真,那么这样的捐赠已经变质了。不过也有网友对此事的真实性提出了怀疑,网友“杰文津”留言,此事疑为谣言。他称,自己在成都多日没有遇到这种情况。

      司机:没有强制个人承担

      昨日下午,记者采访了不少在成都的人,他们在成都乘坐出租车时经常都可以遇到“捐一元献爱心”的情况,在成都工作的代小姐告诉记者,在下车前司机有时候会问乘客“要不要捐一元”,她表示,乘客都是自愿捐赠,司机也没有强迫谁。

      那是否又存在出租车公司给司机下硬性任务的情况呢?记者询问了四川中日出租汽车公司、成都康福德高出租汽车有限公司以及成都天九出租汽车有限公司等多家出租汽车公司的驾驶员,他们均表示参与了这项名为“红标爱心车队”的公益活动,但是并没有硬性任务。一位陈姓出租车司机告诉记者,公司会把1元捐款券发给司机们,司机们自愿领或者不领。领到的也可以选择自愿让乘客捐。他说,活动结束可以把余下来的券全部返还给公司,自己不用垫付。

      疑点

      通知称“要检查要考核” 但未实施?

      记者在成都出租车网站上找到一条《关于进一步做好“红标爱心车队”公益活动的通知》,这条发于今年4月27日的通知明确表示,各公司在发放爱心车队票据时,要充分征求驾驶员的意愿,采取驾驶员自愿领取票据参与此项活动的方式,不能提前收取驾驶员募捐款项。但是,该通知在末尾称,成都出租汽车管理处将组织人员对各公司开展红标公益活动的情况进行检查,并将检查情况纳入企业服务质量信誉考核,同时,对红标公益活动开展较好的公司在行业内进行表彰。

      成都市交通运输委员会出租汽车管理处杨主任在接受本报记者采访时称,这里所说的“考核”,只是一种预想的情况,并没有实施,也没有强制出租车司机完成任务。

      回应

      成都红十字会:从未出台任何硬性指标

      昨日下午,成都红十字会组织宣传部曾部长告诉记者,这个“红标爱心车队”是成都红十字会和成都出租车行业联合发起的一个爱心公益活动,最早从2009年就开始了,红十字会和出租车公司没有签订任何协议,也没有强制任务,全部都是自愿参与。这一方面为“5·12汶川地震”灾后重建募集资金,另一方面也是用于人道主义救助。

      曾部长强调,成都红十字会从未出台任何硬性指标,要求完成募捐。他说,在微博上了解到被质疑的情况之后,成都红十字会也同成都出租汽车管理处进行了联系,同时展开调查工作,届时也会给公众一个调查结果。

      


    Tags:成都红十字会

    [] [返回上一页] [打 印] [收 藏]
    人民监督网郑重提示:
        请你记住,无论你身在中华人民共和国的哪个角落,强大的《中华人民共和国宪法》随时都是你坚强的后盾,请你记住你是中华人民共和国公民。
        中国共产党总书记习近平:宪法是国家的根本法,是治国安邦的总章程,具有最高的法律地位、法律权威、法律效力,具有根本性、全局性、稳定性、长期性。任何组织或者个人,都不得有超越宪法和法律的特权。一切违反宪法和法律的行为,都必须予以追究。
        《中华人民共和国宪法》第五条规定:一切法律、行政法规和地方性法规都不得同宪法相抵触。一切违反宪法和法律的行为,必须予以追究。任何组织或者个人都不得有超越宪法和法律的特权。
        《中华人民共和国宪法》第二十七条规定:一切国家机关和国家工作人员必须倾听人民的意见和建议,接受人民的监督。
        《中华人民共和国宪法》第三十五条规定:中华人民共和国公民有言论、出版的自由。
        《中华人民共和国宪法》第四十一条规定:中华人民共和国公民对于任何国家机关和国家工作人员,有提出批评和建议的权利。

        
     
    ∷相关文章评论∷    (欢迎对相关文章予以评论,评论内容只代表网民观点,与本站立场无关!请勿使用以下字符[';%]
       评论摘要(共 0 条,得分 0 分,平均 0 分) 查看完整评论

    用户名: 查看更多评论

    分 值:100分 85分 70分 55分 40分 25分 10分 1分

    内 容:

             通知管理员 验证码:


    联系我们 - 本网简介 - 证件查验 - 用户中心

    主管:人民监督网新闻出版传媒集团

    (浏览本网主页,建议将电脑显示屏的分辨率调为1024*768)