
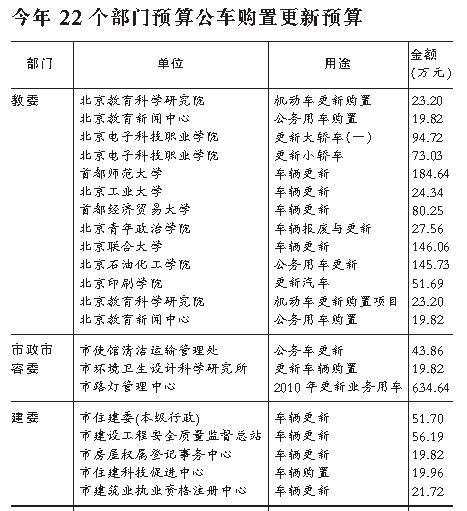
今年北京22个政府部门公车购置预算表

2011年1月30日,北京一政府部门内停放的公务用车。麦田 摄
本报讯 截至昨日,北京58个政府部门及直属机构,除市公安局涉密外,已经全部公开部门预算。从已公布的数据看,57个部门中有22个部门预算显示,今年安排公车购置更新预算资金4000多万元;24个部门预算显示安排各类会议和考察预算资金5800多万元。
所有部门按规定公布部门预算
按照北京市的规定,今年3月10日前,58个政府部门及直属机关必须全部公布部门预算。截至昨日,除了市公安局因涉密不公开之外,其他57个部门已经全部公开。
按照市委市政府规定,各部门须公布部门收支预算总表、财政拨款支出预算表、项目支出预算表三项内容。前两项数据较宏观,而项目支出表则更细致,该表也是今年首次要求公开。
少数部门未公开详细项目支出
记者对57个部门的预算报表统计发现,一些部门未公开项目支出表,包括市投资促进局、市国土资源局等。公开的内容仅有一个很宏观的数据,看不出具体的资金支出安排情况。
从公开了项目支出的单位看,有的部门列的非常详细,如市人力社保局、市民政局、市教委、市卫生局等。不少单位能看到车辆更新、会议费、物业维护等方面的支出。但也有些部门的项目看不出具体的花销,一笔钱往往以大的项目名字笼统公布,具体支出看不出来。
公车购置更新资金首次公布
记者对57个部门的项目支出预算表中公车和会议考察资金进行汇总统计,一些部门更换用车数额较高。如市园林绿化局机关行政更新车辆83万元等。57个部门中,共有22个部门预算显示了更新车辆的费用,总额4000多万元。
从用途可见,公车不仅有小汽车,还有各类执法用车,业务用车等,如路灯管理中心更新业务用车预算资金就达634万元。
另外,项目支出表中的公车预算仅为购置更新,未包括公务车的维护保养和燃油等费用。
按照市委市政府的要求,今年将继续压缩一般性支出,继续严格控制因公出国(境)费、公务用车购置及运行费、公务接待费等支出。公务用车购置原则上只更新不新购。
■ 相关新闻
24部门会议考察预算5800多万
本报讯 在57个公布了财政预算的部门中,共有24个部门的项目支出能够看出会议经费和学习出国、考察交流等,预算资金5800多万元。
对很多部门而言,会议经费是一项必不可少的开支。记者看到,北京市教委直属单位有会议、培训经费81万元;市市政市容委机关会议培训费240万元;市金融局一类会议经费150万元;市安监局安全生产工作会议经费88万元;交通委国际交流考察及培训预算82万元;市城管局执法考察预算128万元等。
在公布会议费的24个部门中,预算资金为5800多万元。
另外,一些部门的项目支出表中未显示有会议费,包括市司法局、市环保局、市工商局、市文物局、市粮食局、市质监局、市卫生局、市统计局、市民政局等。
■ 专家
知道花了多少钱,不知办了什么事
王锡锌 北京大学法学院教授、公众参与研究中心主任
王锡锌表示,根据公布的会议费用和车辆更新费用,很难判断其是多是少。以车辆更新费用为例,一共4000多万元,假如20万元一辆,那么更新量200辆车左右,这个数额并不大。但问题是现在公众不了解北京公车的保有量,如果有这个数据会更加有意义。与此同时,现有公布的数据还相对笼统,比如每个单位配了多少辆车,都是什么规格,保养费用有多少,如果有这些数据会更加好一些。
按照现有的财政编目,车辆运营支出、会议接待等还分的不够细,有的科目还没有单列出来,可以笼统到一般行政支出上,也就是一锅煮了。一个项目可以涵盖很多内容,公众看不出具体有什么花销,因此从现有公开内容看,一些部门没有列出会议支出。
王锡锌表示,北京各部门预算公布到项目一级,是很大的一个进步。预算公开尽管是一个欠账,但北京依然做的不错,只是公布的信息还可以做得更细一些。公共财政要公开,让人民知道花了多少钱,办了多少事。但从目前公布的情况看,花了多少钱看到了,但办了什么事情还看不清楚,这方面还需进步。
