——民营企业家千万资产是如何被检察长霸占的

图:鞍山市人民检察院常务副检察长赵余龙
2009年11月8日,鞍山市政协委员、原岫岩县民政第一耐火材料厂法人代表吴云富找到记者,述说了他与现任鞍山市人民检察院常务副检察长赵余龙从“合作”办厂到千万资产被霸占的前后经过。
2004年,吴云富投资1250万元,建起了岫岩县民政第一耐火材料厂。由于产品畅销,利润可观,事业很快有了较大发展。
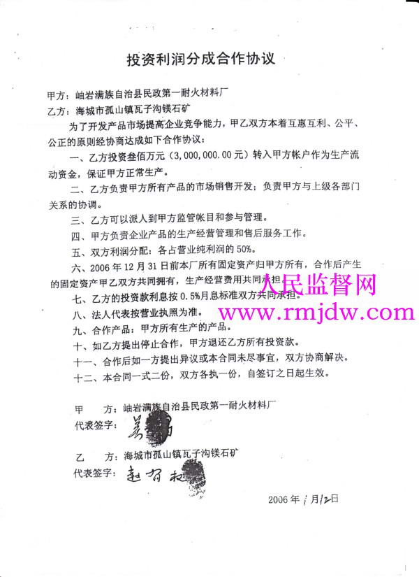
2006年,吴云富通过朋友介绍,结识了时任鞍山市铁东区检察院检察长赵余龙。通过几次接触,赵余龙了解到企业扩大生产缺少资金,主动把吴云富叫到其位于铁东区检察院5楼的办公室,提出要投资的300万元入股,企业所得利润由两人各50%分成;但如果企业出现亏损,赵不承担经济责任。同时,赵余龙还说:“我投资的300万元,厂里每月要付给利息1.5万元。”面对如此霸道的要求,吴云富怵于对方权势,考虑再三,还是与赵玉龙的父亲赵有权签订了“投资合作协议”。

图:鞍山市政协委员民营企业家吴云富
吴云富向记者讲述了当时去赵余龙办公室取钱时的情景:“按照双方的约定,我和亲戚去赵余龙办公室取钱,他的办公室和我见过的官员们办公室一样,看似很普通,但他不知道从哪里按动了一个‘机关’,房间的墙壁上竟然出现了一个暗门,赵余龙从暗门处走进“暗室”,几分钟之内从里面拿出了60万元的现金,真让人大开眼界。这之后我又先后去了4次,共取出现金260万元。”
吴云富反映,2007年赵余龙调任鞍山市检察院任常务副检察长,两人仍然正常合作。2007年底,赵余龙分得耐火材料厂利润30万元人民币,当时赵余龙和其妹夫孙波写了收条。
上当:千万元资产被强行抢占
企业规模扩大后,资金再次出现不足,赵余龙不再按协议投钱,提出帮助吴云富贷款。赵余龙说:“我认识鞍山市商业银行(鞍山市政府对面)的赵行长,我以前查过他的经济问题,他被关进去后,是我帮忙把他弄出来的,找他贷款他不敢不办。”
吴云富说,由于赵玉龙的运作,商业银行的贷款审查比较顺利,评估所对耐火材料厂资产评估为1300万元。由于赵余龙要贷1000万元,就另找鞍山市远洋集团公司担保了700万元。
按照有关规定,鞍山市商业银行只对市内有放贷任务,对岫岩耐火材料厂属异地放贷,是不允许的,商业银行就给耐火材料厂办了2000万元的承兑汇票,除去1000万元的保证金,实际得款1千万元,贷款期间为半年。也就是说,耐火材料厂只贷了1000万元,却要承担2000万元的贷款利息。
然而,以耐火材料厂名义从商业银行贷到的1000万元款项,赵余龙只给耐火材料厂400万元,另外600万元被赵余龙装入腰包。
2008年5月,贷款到期。耐火材料厂因资金周转困难未能及时还款。尽管可以继续申请延期,但赵余龙自己拿出400万元偿还了贷款。
吴玉富说:“没过多久,赵余龙亲自带领其妹夫孙波、表哥王泽仁等8个人来到厂里,拿出事先准备好的‘资产抵债协议书’,强迫我在协议书上签字。之后,他通过关系安排鞍山市中级法院的法官,利用星期天前来耐火材料厂,把正在生产的厂房进行了非法查封,并要求我偿还贷款400万元,另加违约金80万元,利息24万元。我这时候才明白,原来赵余龙早就看上了我的耐火材料厂,我进入了他精心设计的圈套。”
吴云富告诉记者,法院对耐火材料厂查封后,赵余龙利用职权进行“操作”,将价值1500万元的固定资产评估到630万元。鞍山市中级法院拒绝吴云富提出重新评估的要求,通过假拍卖的方式以560万元的价格对耐火材料厂进行了拍卖。
吴云富事后得知,竞拍人陈福成是赵余富、赵余龙两高官父亲之情妇的姐夫。陈福成是老实巴交的农民,一夜之间被莫名其妙的戴上了企业法人的皇冠。从而使耐火材料厂完全落入赵余龙控制之中。
此后,赵余龙伪造吴云富的签名,通过关系只用吴云富的身份证复印件就更改了岫岩县民政第一耐火材料厂的营业执照;并冒用吴云富的名义,更改了与鞍钢集团公司的供货合同(合同的潜在价值300万元以上)等一切手续。至此,耐火材料厂完全被赵余龙霸占了。


人民监督网相关报道链接:
史上最雷人的检察长赵余龙家族专题








发表评论
您必须 登录 后才能评论