原广东省委常委、省统战部部长周镇宏案判决书近日曝光(详见《5家地产商贿赂原广东省委统战部长》),为继续探究数年前震惊中国的茂名腐败窝案(详见《新世纪周刊》2011年第7期《茂名官场震荡》)打开了一扇窗户。
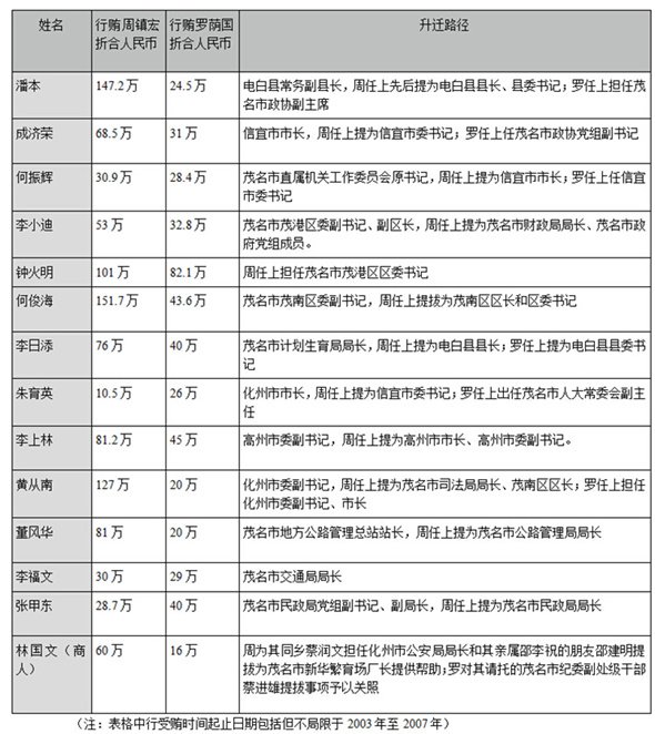
财新记者对比周镇宏和其后任茂名市委书记罗荫国的受贿细节后发现,同时向周镇宏和罗荫国行贿“买官”的共有14人,其行贿时段大多横跨2003年至2007年这4年。在这段时间内,周镇宏任茂名市委书记,罗荫国任茂名市委副书记、市长。
![]() |
书记主导卖官
对比司法文书发现, 在周镇宏和罗荫国共同任职茂名期间,“卖官”以时任市委书记的周镇宏为主。
原信宜市委书记陈亚春,先后15次向周镇宏行贿折合人民币87.8万元;原茂名市茂南区委书记李观来,向周镇宏行贿折合人民币81万元。两人此后被提拔为茂名市副市长。
而原茂名市副市长杨光亮,为提拔为茂名市委常委、常务副市长,向周镇宏行贿折合人民币47万元。
上述三人“买官”,均绕开了时任茂名市市长的罗荫国。
杨光亮于2009年10月被纪委调查,整整一年后,陈亚春被调查。他们的落马时间均早于罗荫国。
2011年2月10日,罗荫国被广东省检察院带走(详见《广东茂名市委书记被调查》)。
在罗荫国落马前,与其接触过的人士回忆说,罗荫国在会谈中曾表示,“之前落马的几个副市长,都是周镇宏提拔起来的官员”。(详见《广东省委常委、统战部长接受调查》 )
李观来于2012年1月落马,成为茂名继杨光亮、陈亚春之后被调查的第三名副市长。(详见《广东茂名三名官员被查》)
2007年5月,周镇宏离开茂名,出任广东省委常委、省委统战部部长,罗荫国接任茂名市市委书记。杨光亮、陈亚春、李观来这三名紧紧依附周镇宏的官员,仕途从此停滞。
书记市长共同受贿
财新记者表格所列的14人,处事更为圆滑。周镇宏和罗荫国在相关官帽子生意中利益均沾。而买官资金中,周镇宏得到的是大头。
比如行贿金额最高的何俊海。他原本是茂名市茂南区委原副书记,先后提拔为茂南区区长和茂南区委书记。升迁的背后,是在2003年6月至2007年2月,他先后三次行贿周镇宏人民币50万元、港币20万元、美元10万元,共计折合人民币151.7万元。而在2002年至2009年,他一共给罗荫国送去人民币22万元,港币27万元,共计折合人民币43.6万元。
在周镇宏离开茂名后,罗荫国继承了其“卖官”的传统。部分人依靠继续向罗荫国行贿而再次获得升迁机会。
在上述14人中,行贿金额最少的是朱育英就是一个典型。
他原本是茂名市下辖的化州市市长,在2003年提拔为信宜市市委书记的过程中,给周镇宏行贿港币10万元。此后,2009年3月,罗荫国帮助朱育英成为茂名市人大常委会副主任候选人。这背后是朱育英在2004年至2008年期间,一共给罗荫国行贿人民币8万元,港币20万元。
朱育英的这笔“买卖”做得划算。法院最终认定,朱育英在担任信宜市委书记兼该市人大常委会主任期间,一共卖出54顶“官帽”,受贿人民币1300多万元,港币300多万元,美元20多万元。他最终因受贿、行贿两罪并罚,被判处无期徒刑。
商人力挺官场代言人
值得注意的是,下级干部向上级“买官”的资金从何而来。司法材料显示,除逐级行贿受贿外,还有当地富商扮演“金主”,提供资金支持。
在周镇宏和罗荫国的受贿细节中,均多次出现商人身影。其中一名叫林国文的商人,更是替多人请托,向周镇宏和罗荫国买官。
今年52岁的林国文是香港华宝集团董事局主席。他出生于茂名市电白县(现为电白区),1989年移居香港,是第十届、十一届全国政协委员。
香港华宝集团旗下的华宝国际控股有限公司(00336.HK)为香港上市公司,市值超过200亿港元。
林国文曾于2003年底至2007年春节,先后五次给周镇宏送去人民币共计60万元。他希望周镇宏提供两项帮助:让其同乡蔡润文担任化州市公安局局长;将其亲属邵李祝的朋友邵建明提拔为茂名市新华繁育场场长。
而在2005年和2008年的春节,林国文向罗荫国行贿港币20万元。2008年春节,罗荫国承诺:关照林国文的朋友、茂名市纪委副处级干部蔡进雄,为其提拔提供帮助。
这场席卷茂名官场的窝案共涉及广东省管干部24人、县处级干部218人,波及党政部门105个,市辖六个县(区)的主要领导无一清白。(详见:《茂名官场震荡、两任书记均被查 茂名窝案涉及的15名重要官员》)■









发表评论
您必须 登录 后才能评论